你想耍廢時,有認真耍廢嗎?
我從新書《上線時間管理術》 ,獲得的 3 個重要學習
Hi 我是朱騏 👋 又到了每週給你寫封信的時間啦~
這禮拜,我終於把 Hahow 好學校即將上現的課程逐字稿寫完啦!
我用 AI 工具 Claude.ai 估算了整個逐字稿,竟然寫了 11 萬字的內容!
按照我每分鐘可以念 282 字的速度,這堂課的總時間約有 6 小時 35 分!
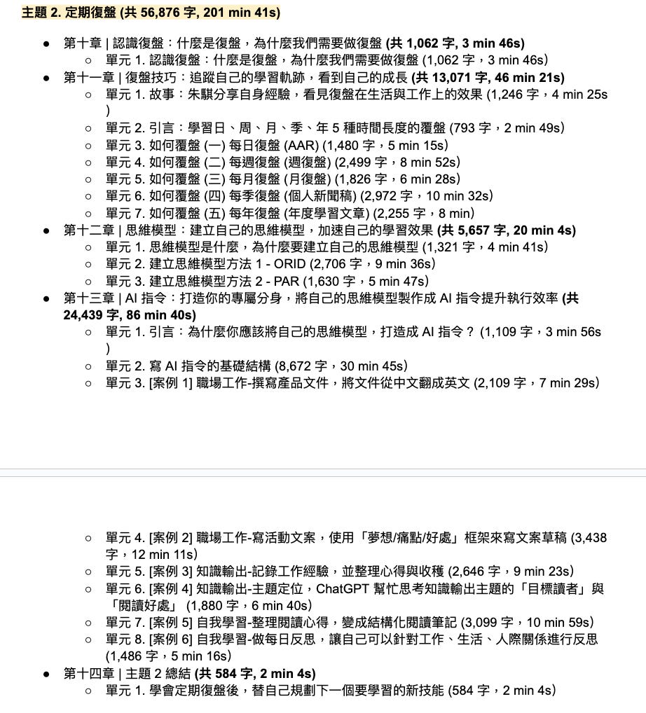
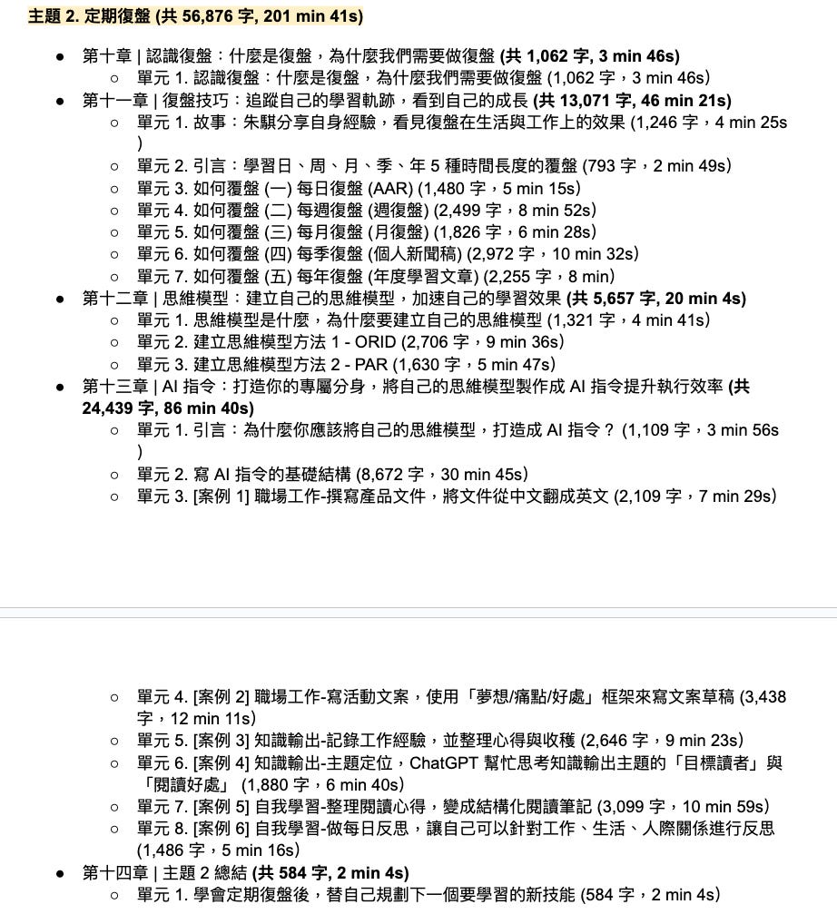
這堂課程將分成 3 個主題,下面整堂課程紮實的課綱:
至於課程什麼會開始募資勒?
我跟 Hahow 好學校的窗口討論後,會在 8/21(三) 上線募資。
我自己內心,也超期待!
募資當天會有最多優惠,一有消息我會馬上通知你的~
P.S. 如果你想看到更多我即時的分享,請追蹤👉 我的臉書
這禮拜我想要跟你分享一本新書–《上線時間管理術》。
這本講時間管理的書,觀點好有趣!
過去在談時間管理,往往都是講到該怎麼:
排序任務優先順序
在行事曆上,畫一段專注時間
按性質,用不同方法處理工作
這些方法,都是為了要提升生產力。
我以為這本書又在老調重彈,沒想到作者 Laura提出的是一個更有意思的新觀點。
下面讓我跟你分享,我從書中獲得重要的 3 個學習:
你想耍廢時,有認真耍廢嗎?
時間管理,其實管的是「精力」跟「專注力」
寫下三大優先事項,專注在最重要的事情上
Let's Go 👇
學習 1. 你想耍廢時,有認真耍廢嗎?
作者 Laura 在書中,不斷強調一個生產力觀念:知道你的「意圖」與「行動」。
「意圖 (Intention)」是指心中想要幹什麼,例如放鬆休息、專心工作、陪伴家人,這些都叫做意圖。
「行動 (Action)」則是指,具體自己該做些什麼,才能夠完成這個意圖。
Laura 說:
只有當「意圖」和「行動」一致時,才是真正的生產力。
這個觀念,點破了這一年我持續犯下的毛病:過度工作。
在以前,我都會覺得:「花相同時間,做更多事情,這就叫做生產力。」
所以我追求使用各種工具與工作流,目的就是讓自己有更多產出。但其實我們都知道,事情永遠都做不完的!
但人就是犯賤,我的頭腦也知道這個道理呀,但我身體就是會不由自主的想要去做。人家說的「口嫌體正直」,我想就是這樣吧。
這個狀況久了,人就會疲倦。
國外有一個形容詞講得特別好,叫做「Burnout (燃燒殆盡)」。自己就像一疊柴火不斷地燃燒,看起來耀眼、有活力,但過了不久就準備熄滅了。
所以《上線時間管理術》的作者 Laura 在前言就先講了:
如果你的意圖是休息放鬆,那就給我盡情躺在沙發上耍廢 (或是做你真心認為,也在放鬆的事情)。
如果你跑去偷寫email、做工作專案上的事情,等,那麼這樣的狀態就不算是有生產力。
要工作就認真工作,要休息就盡情休息。
這才叫做「生產力」。
學習 2. 時間管理,其實管的是「精力」跟「專注力」
「時間管理」表面上來看,會覺得是在講怎麼運用時間。
但實際上,這門學問真正在談的是「怎麼運用你的精力跟專注力」。
想想看:
就算你安排早上 6 - 7 點早起工作,但如果哈欠連連想睡覺,這樣工作真的能做完嗎?
這是精力管理,出了問題。
再想想看:
如果你花 60 分鐘工作,結果 30 分鐘陸陸續續都在用 Line 聊天,這樣工作有專心嗎?
這是專注力,出了問題。
因此,如果我們能確保「做事的時候精神飽滿 (精力)」、「做事的時候專心進入心流 (專注力)」,這樣才能說自己做好了時間管理。
做好了時間管理,生產力才能提升。
學習 3. 寫下三大優先事項,專注在最重要的事情上
有效的方法,往往都很簡單。
Laura 在第一章節,就提供了一個「樸實無華但有效」的方法,她叫做「寫下三大優先事項」。
這個方法有 2 個步驟:
步驟 1. 寫下對現在的你來說,最最最重要的三件事情是什麼
步驟 2. 對每一件事情,寫下具體能馬上做的二的三個行動
我用自己來舉例。
首先,我先寫下最重要的三件事情。分別是:
製作 Hahow 好學校課程
花時間陪老婆和孩子
構思明年的計畫,建立一人公司賣課基礎建設
接下來,再針對每件事情寫下二到三個具體行動。
例如:
按進度,持續寫逐字稿和製作簡報
製作電子報或寫文章,來推廣課程。
這裡先不用寫的太複雜,但要具體。
具體到,你可以在行事曆上安排一個時間去做。
Laura 講到:
如果我要看你現在的目標完成進度,只要看你 Google Calendar/行事曆上的工作安排,就可以知道了。
我覺得這蠻有道理的。
因為再大的專案,也是透過完成一個個的行動,最後產生的結果。
Laura 的「寫下三大優先事項」雖然老套,但是簡單好用。
我鼓勵你:Right now,花 5 分鐘在手機的備忘錄上,打下你的三大優先事項!
快速複習
OK,最後讓我快速幫你複習今天的 3 個學習:
你想耍廢時,有認真耍廢嗎?
時間管理,其實管的是「精力」跟「專注力」
寫下三大優先事項,專注在最重要的事情上
這本書還有許多有意思的觀念,推薦給你。






