🤖 ChatGPT 客製化需求訓練指南
3 步驟,訓練 ChatGPT 模仿你的語氣寫文章
Hi 我是朱騏 👋 又到了每週給你寫封信的時間啦~
這禮拜,我要跟你分享一個,自己使用 ChatGPT 的超讚小訣竅。
如果你有使用過 ChatGPT,應該都會發現一個問題:「怎麼寫出來的文字 "機翻感 (機械翻譯感)" 這麼重!」
例如下面這篇文章:
什麼 "社交貨幣"、"信息爆炸"、"高質量文本",這一看就知道是 AI 寫出來的內容。
於是我就想呀:
「有沒有什麼辦法,可以讓 ChatGPT 的輸出不要這麼 "機翻感" 阿?」
後來我找到了方法,可以訓練 ChatGPT 模仿我們的風格寫文章。
例如下面這樣:
怎麼樣,雖然不能說完美,但是比剛才好非常多了,對吧!
今天這篇文章,我就要教你怎麼訓練 ChatGPT ,模仿你的風格寫文章。
我就不多廢話了,趕緊看下去!
想學習怎麼將自己的思維模型,寫成 AI 指令嗎?
我最新的線上課程《現代人的學以致用全指南》已經上線啦!
課程中的主題 2–定期復盤,就會教你寫出,類似今天這篇文章中的「客製化 AI 指令」。
你可能好奇:「AI 指令」關「定期復盤」什麼事?
原因呀,就是:
我得先教你,怎麼找出自己的需求呀!
這件事情很重要。
如果你連自己的需求都講不清楚,那還談什麼寫自己的 AI 指令呢?
所以這堂課,會跟你在外面上的 AI 課不太一樣。
我不會一上來就給你講這麼寫 AI 指令,而是先從把自己的需求描述清楚開始。
現在募資中有特別折扣,使用下方的折扣碼還能再減 NT. 300 (最划算)!
知識複利週報讀者,專屬折扣碼 CHIEDM300
3 個步驟,訓練 ChatGPT 模仿你的寫作風格
分別是:
了解寫作風格是什麼
分析你的寫作風格
放到 ChatGPT 指令當中
我們一步一步,來看怎麼操作。
步驟 1. 了解寫作風格是什麼
首先,你必須知道自己的寫作風格是什麼。
但什麼叫作寫作風格呢?
根據 Matt Giaro 在 <Automated Sales Machine> 中的介紹,可以分成 4 個元素:
Writing Voice
Writing Tone
Writing Style
Writing Structure
能夠清楚定義這 4 個元素,就能讓 AI 模仿我們的文字。
但根據我的實驗,其實我們只需要 Writing Style 和 Writing Voice 就好了。
但…Writing Style 和 Writing Voice 是啥呢?
Writing Style,是指用字的詞彙和段落的方式。例如有些人喜歡一段一行,有些人則喜歡把文字都擠在一起。
Writing Voice,是指你用字的語氣。例如 "哇,這太厲害了" 跟 "幹,這事情太屌了!" 的差別。Writing Voice 能讓你看到一段話,就知道:「喔,這就是 XXX 的文章嘛!」
只要把 Writing Style 和 Writing Voice 加在 AI 指令中,就能盡可能 "像是" 你的文字。
步驟 2. 分析你的寫作風格
簡單,使用 ChatGPT 分析呀!
先講 Writing Style,我們使用以下指令:
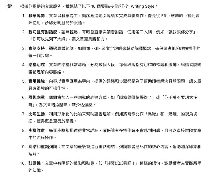
我需要你的幫助來了解我的 Writing Style,以便我能建立一套流程,將這個風格應用到我們合作產生的內容中。我會給你一些我的寫作範例,你則需要提供最多10個要點(如果你認為內容少於10個也可以)來描述我的 Writing Style。
{放上你寫過的 1 篇文章}
我得到下面的描述:
先把這些描述,存到我們的筆記軟體或空白檔案中。
怎麼取得 Writing Voice 的描述呢?
再來,我們要拿到 Writing Voice 的描述。
使用下方的指令:
根據以下標準,分析 Writing Voice(不包括 Writing tone, Writing Style, Writing Voice):
1. 用詞選擇:使用的具體詞彙和術語。
2. 句子結構:句子的構成方式,包括長度和複雜度。
3. 節奏與速度:寫作的流暢度和節奏感。
4. 觀點:故事敘述的視角。
5. 修辭手法:使用的文學手法,如隱喻和明喻。
6. 意象:為讀者創造視覺畫面的描述性語言。
請使用 Bullet point 輸出即可。
{放上你寫過的 1 篇文章}我得到:
同樣存到筆記軟體或空白檔案中。
步驟 3. 放到 ChatGPT 指令當中
最後一步,就是放到 ChatGPT 指令中啦!
例如使用下方的指令 (這個指令非常長,但比較能產出符合我們客製化的需求)
# Persona
我希望你扮演一位經驗豐富的寫作教練,能夠給予我專業的寫作建議。
# Context
我正在寫一篇上班族如何進行知識輸出的 Facebook 貼文,分享我自己的實戰心得。
# Task
## Input
我會給你一篇我寫的文章草稿。
## Output
我希望你改寫文章草稿成 500 字的文章
### Format
1. 你一定要頻繁分段,一句話就必須分一段
2. 使用聊天的口語
3. 盡可能使用「我」來描述我提供的想法與建議,讓讀者有對話的感覺
### Style
1. 教學導向:文章以教學為主,循序漸進地引導讀者完成具體操作
2. 親切且有對話感:語氣輕鬆,有時會直接與讀者對話,使用第二人稱,例如「讓我跟你分享」、 「你可以先列下大綱」,讓文章更具親和力。
3. 實例支持:通過具體範例,如圖像、GIF 及文字說明來輔助解釋概念,確保讀者能夠理解操作的每一個步驟。
4. 結構明確:文章的結構非常清晰,分為數個大段,每個段落都有明確的標題和編排,讓讀者能夠輕鬆理解內容脈絡。
5. 實用性強:內容以實際應用為導向,提供的建議和步驟都是為了幫助讀者解決具體問題,讓文章具有很強的可操作性。
6. 風趣幽默:偶爾會加入一些幽默的表達方式,如「腦筋覺得快爆炸了」或「你千萬不要想太多呀」,為文章增添趣味,減少枯燥感。
7. 比喻生動:利用形象化的比喻來幫助讀者理解,例如將寫作比作「鳥瞰」和「螞蟻」的視角切換,使得概念更易於掌握。
8. 步驟詳盡:每個步驟都描述得非常詳細,確保讀者在操作時不會感到困惑,且可以直接跟隨文章中的流程操作。
9. 總結和重點強調:在文章的最後會進行重點總結,強調讀者應記住的核心內容,幫助加深印象和理解。
10. 鼓勵性:文章中有明顯的鼓勵和動員,如「趕緊試試看吧!」這樣的語句,激勵讀者去實踐所學的知識。
### Tone
1. 用詞選擇:簡單明瞭、偏口語化,使用具象化術語,增加親切感。
2. 句子結構:多樣化,長短句交錯,簡單易懂,避免複雜句。
3. 節奏與速度:輕快流暢,短句和直接表達,易讀易理解。
4. 觀點:第一人稱視角,分享個人經驗和心得,真實可信。
5. 修辭手法:比喻和對話形式增強互動感。
6. 意象:具體意象和圖文結合,文章生動形象。
# Instructions
請按照以下 3 步驟進行:
1. 閱讀我提供的文章草稿。
2. 了解文章的主題和大意,確保理解我的意圖。
3. 改寫文章。
# Example
以下是一個範例:
【工作太多,怎麼解決焦慮感?】
– 用時間管理 GTD 6 步驟,有系統處理工作
最近升級為新手老爸,發現生活與工作兩頭燒。
後來我學到一個時間管理大法,終於不再這麼崩潰了。
又要顧娃又要做工作,這個方法真的幫助我很大!
讓我跟你介紹 GTD (Get Things Done) 時間管理方法。
這套方法把處理任務的順序變成一個標準流程,總共有 6 步驟:
放工作到收集箱
這件事情能產生行動嗎?
這件事情能在 2 分鐘做完嗎?
這件事情有多個執行步驟嗎?
這件事情要由我來做嗎?
這件事情需要在特定時間做嗎?
讓我一步步跟你介紹。
▋步驟 1. 放工作到收集箱
所謂的「收集箱 (inbox)」指的是集中管理工作的地方。
你可以使用數位筆記軟體、也可以使用紙本筆記本,只要你能在「一個」地方看到所有未處理的工作即可。
當待處理的工作被集中時,我們就能一口氣找時間處理掉。
那怎麼處理呢,繼續看步驟 2。
▋步驟 2. 這件事情能產生行動嗎?
如果不行,你只有 3 個選擇。
分別是:
直接丟棄 這個任務跟我沒關係,別去想了!
放到「也許/有一天」清單 如果你覺得這件事情有價值,但當下無法產生行動,可以記載一個清單上方便日後查找。
歸入筆記系統 這則任務可以當作日後參考的資訊,可歸入自己的筆記系統中備存。
如果可以,進到到步驟 3。
▋步驟 3. 這件事情能在 2 分鐘做完嗎?
如果可以,立刻把它做完。
如果不行,進到步驟 4。
▋步驟 4. 這件事情有多個執行步驟嗎?
如果有,則要納入「專案管理系統」。
有多個執行步驟的任務叫作「專案」,會花比較長的時間來完成。這時我們要做的是建立一則專案筆記,陸續花時間把剩下任務完成。
如果沒有,則進到步驟 5。
▋步驟 5. 這件事情要由我來做嗎?
不是所有的事情都得攬在自己身上,必要的時候得開口找人幫忙。
如果不需要自己做,那就交辦給他人吧。自己紀錄起來,後續追蹤進度就好。
如果一定要自己做,就進入到步驟 6。
▋步驟 6. 這件事情需要在特定時間做嗎?
如果有工作真的來到最後一步,那就按照下面的方式做。
如果要在特定時間作,就把工作放到「行事曆」上面 (例如 Google Calendar)。
如果沒有要在特定時間作,那就記在筆記本或是任務管理軟體,提醒自己盡快找時間作。
▋複習
GTD 的 6 步驟分別是:
放工作到收集箱
這件事情能產生行動嗎?
這件事情能在 2 分鐘做完嗎?
這件事情有多個執行步驟嗎?
這件事情要由我來做嗎?
這件事情需要在特定時間做嗎?
說實話這流程我也無法完全記起來啦,所以可以把圖下載放到電腦中。
有需要的時候看圖按表操課,就能有條理處理工作了。
# Constraints
1. 不要改變原文的主要內容和意思
2. 使用台灣繁體作者會使用的詞彙
你必須等我給你草稿後再開始,了解嗎?
輸入完畢後,ChatGPT 會請你提供要它寫的內容。
接下來,你可以拿下面這一段內容來試試看。
請你複製下面的內容,貼到 ChatGPT 的對話中。
每天只要 15 分鐘!上班族在 Facebook 進行知識輸出的 3 個訣竅
1. 善用ChatGPT。
2. 有想法就要記錄下來。
3. 開頭要說要講幾個重點。它就會產出,更符合我們平時寫的文章囉!
如果你想要打造客製化的 AI 指令,這是你可以做的下一步
我最新的線上課程《現代人的學以致用全指南》已經上線啦!
課程中的主題 2–定期復盤,就會教你怎麼寫出這種客製化需求的 AI 指令。
現在募資中有特別折扣,使用下方的折扣碼還能再減 NT. 300 (最划算)!
知識複利週報讀者,專屬折扣碼 CHIEDM300








1. Writing Voice
2. Writing Tone
3. Writing Style
4. Writing Structure
学到了,写作风格我一直困惑怎么拆解,谢谢!