🤔 想寫文章,但總覺得自己沒邏輯嗎?
3 個步驟,寫出能吸引讀者的有架構文章
Hi 我是朱騏 👋 又到了每週給你寫封信的時間啦~
這禮拜我都在月子中心陪老婆,也算是一種變相的 "數位游牧" 吧。
月子中心真的是天堂,因為:
房間大
三餐有人送食物的房間
有專門的護理師幫忙顧小孩
超舒服,在裡面辦公其實我發現也挺能集中注意力的。
雖然要陪老婆,但工作進度還是得持續推進。
目前我把主力都放在和 Hahow 好學校合作的新線上課程上,這堂課的主軸放在「寫作輸出」上。
寫作輸出,能加速你的學習進度
我熱愛上課學新東西,我相信你也是。
但在學習的過程中,我內心感到有些不對勁:「乾貨看了很多,但現實生活卻沒留下什麼成果。」
想了想,我發現原因就六個字:
看太多,做太少。
那該怎麼辦呢?
答案似乎也很直接:
多實踐,並大量輸出留下學習成果。
這堂課的「寫作輸出」,就是要幫助忙碌的你加速學習、累積大量作品、強化思考邏輯。
課程籌備中,但你可以用這個步驟先來練習
如果你想要練習輸出,這週的文章就是專門為你寫的。
寫文章要有邏輯,必須要有結構。
所謂的結構,就是:
有頭、有尾、有重點。
那在寫文章的時候,如何有結構呢?
很簡單,可以按照以下 3 步驟:
收集清單
進行分類
寫成文章
任何的主題與內容,都可以使用這 3 個步驟來寫作。
下面我用「剛生產完的媽媽太辛苦了,要多休息」這種軟性文章來示範,就算是軟性文章也可以寫的很有結構。
步驟 1. 收集清單
先把想寫的點子列成清單。
根據我寫作超過 5 年的經驗,這份清單上最少要收集 3 個點。如果你想不到 3 個,也要湊到 3 個點。
因為 3 是個神奇數字,可以讓人感覺文章 "很舒服"。
但是當我們的腦中有一個點子之後,接下來要如何收集其他的 2 個點子呢?
這裡分享一個訣竅,我們可以先反問自己:「那這個點子,到底是想要解決什麼問題?」
例如我突然想到一個點子:
剛生產完的媽媽太辛苦了,要多休息。
那為什麼媽媽生產完的時候,會很辛苦呢?
於是我開始列出可能的原因,一列就寫了下面 8 個:
待產至少要 24-48 小時
要打催產針躺在床上
如果打無痛的話就必須要插尿管導尿
生產時會出血
生產時需要用力地將小嬰兒擠出產道
如果是第一胎,自然產需要花費 30 - 60 分鐘
護理師會不斷來看狀況,無法好好睡覺
宮縮帶來的陣痛
現在清單上就有了 8 個點子,可以進入到步驟 2。
步驟 2. 進行分類
將這些項目分類。
這裡我分享一個分類的訣竅給你:把看起來相似的東西,先放在一起就對了。
於是清單會變成下面這樣:
待產至少要 24-48 小時
護理師會不斷來看狀況,無法好好睡覺
要打催產針躺在床上
如果打無痛的話就必須要插尿管導尿
宮縮帶來的陣痛
如果是第一胎,自然產需要花費 30 - 60 分鐘
如果生不出來就要剖腹產吃全餐的恐懼感
生產時會出血
生產時需要用力地將小嬰兒擠出產道
生產前與中時累積的疲累感一次湧上來
同房室友的吵鬧導致不能睡覺
打無痛麻藥退掉後的疼痛
如果你仔細看,會發現這些項目可以用生產的前、中、後來區分。
結果就變成下面這樣。
生產前
待產至少要 24-48 小時
護理師會不斷來看狀況,無法好好睡覺
要打催產針躺在床上
如果打無痛的話就必須要插尿管導尿
宮縮帶來的陣痛
生產中
如果是第一胎,自然產需要花費 30 - 60 分鐘
如果生不出來就要剖腹產吃全餐的恐懼感
生產時會出血
生產時需要用力地將小嬰兒擠出產道
生產後
生產前與中時累積的疲累感一次湧上來
同房室友的吵鬧導致不能睡覺
打無痛麻藥退掉後的疼痛
有沒有發現,文章的結構已經慢慢跑出來了?
但是我們可以更進一步。當我們發現一個類別的下面有超過 3 個項目時,就可以再次做分類。
因此我們可以分成下這樣子:
生產前
心理上的壓力
待產至少要 24-48 小時
護理師會不斷來看狀況,無法好好睡覺
身體上的疼痛
要打催產針躺在床上
如果打無痛的話就必須要插尿管導尿
宮縮帶來的陣痛
生產中
心理上的壓力
如果是第一胎,自然產需要花費 30 - 60 分鐘
如果生不出來就要剖腹產吃全餐的恐懼感
身體上的疼痛
生產時會出血
生產時需要用力地將小嬰兒擠出產道
生產後
心理上的壓力
生產前與中時累積的疲累感一次湧上來
同房室友的吵鬧導致不能睡覺
身體上的疼痛
打無痛麻藥退掉後的疼痛
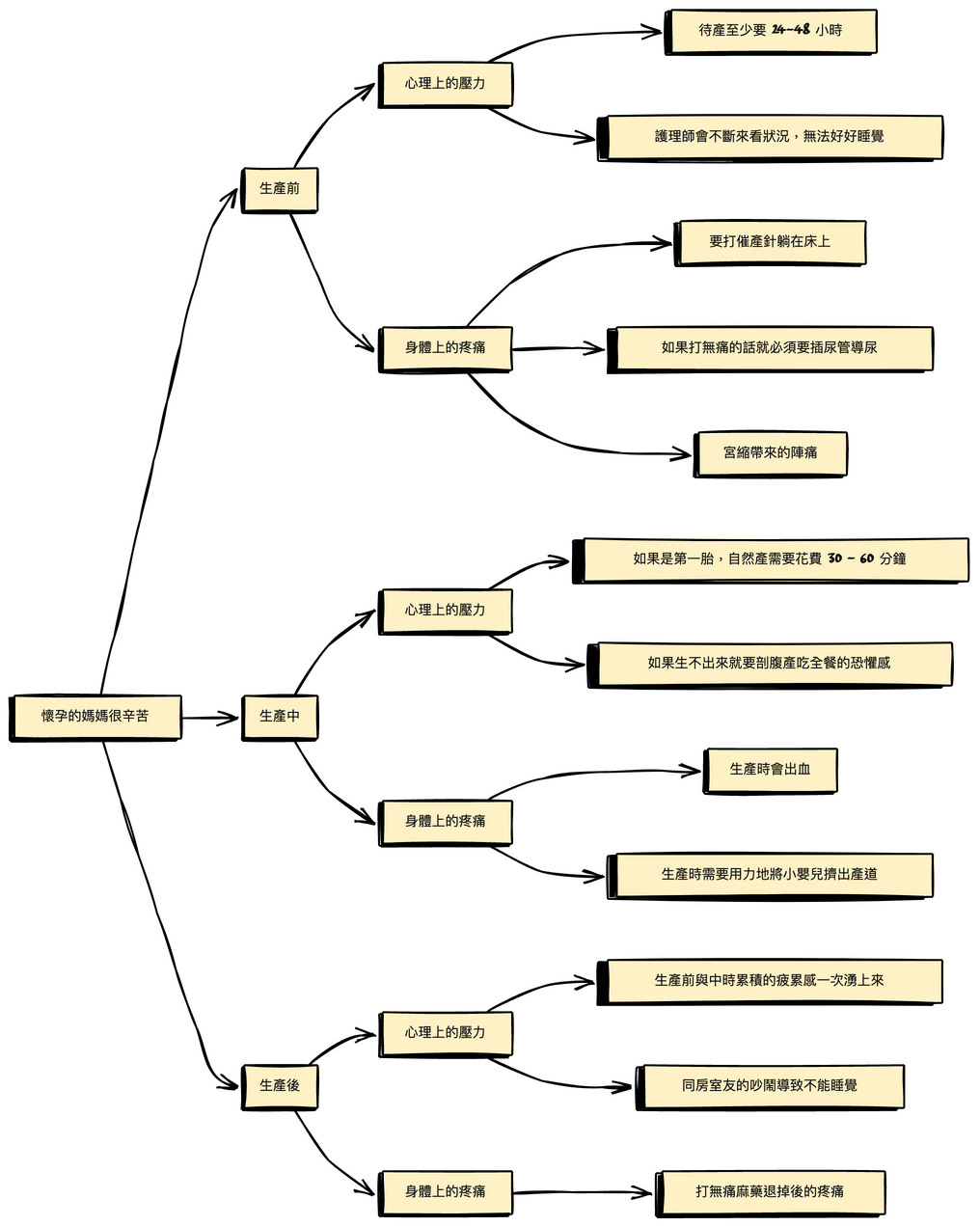
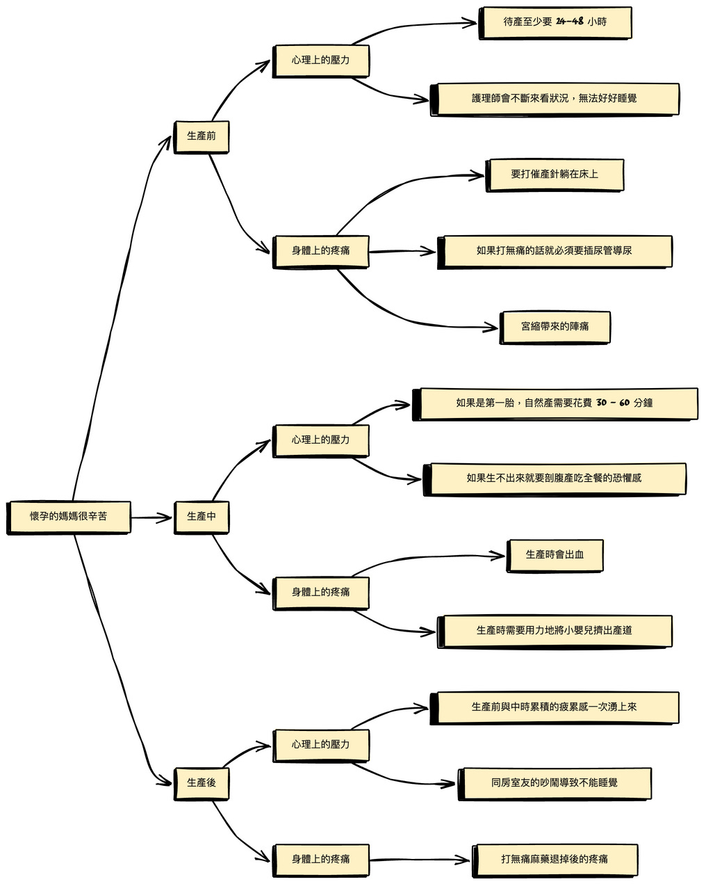
如果把以上結構畫出來,就變成圖片的樣子了。
有了結構,就能進入到最後一步驟。
步驟 3. 寫成文章
接下來就可以來寫文章了。
寫文章的方法,就是看著架構說故事。
這裡分享一個訣竅:
從左至右,從下至上來說。
以這張圖片來說,就是先講最左側的節點,接下來按照生產前/生產中/生產後來講。
例如:
剛生產完的媽媽太辛苦了,要多休息。
因為在生產的前中後,都有不同的事情操心費力。分別是在生產的前、中、後,需要擔心不同的事情。
下面是一位剛生產完的媽媽,必須經歷的 3 個挑戰。
▋挑戰 1. 生產前
在心理上的壓力上,需要擔心待產至少要 24-48 小時,且護理師會不斷來看狀況,無法好好睡覺。
在身體上的疼痛,則是要打催產針躺在床上,如果打無痛的話就必須要插尿管導尿,甚至還有宮縮帶來的陣痛。
這是生產前的痛苦。
▋挑戰 2. 生產中
在心理上的壓力上,如果是第一胎,自然產需要花費 30 - 60 分鐘。如果生不出來就要剖腹產吃全餐的恐懼感
在身體上的疼痛,生產時會出血,且生產時需要用力地將小嬰兒擠出產道。
這些則是生產中的辛苦。
▋挑戰 3. 生產後
在心理上的壓力,生產前與中時累積的疲累感一次湧上來,甚至還有同房室友的吵鬧導致不能睡覺。
在身體上的疼痛,則有打無痛麻藥退掉後的疼痛。
這是在生產後要面臨的困難。
總結以上生產前、中、後面臨到身體的疼痛與心理上的壓力,剛生產完的媽媽太辛苦了,要一定多休息。寫文章要有邏輯,必須要有結構
有一句話是這麼說的:
寫作之難,在於把網狀的思考,用樹狀結構,展現在線性展開的語句裡。
這就許多剛接觸寫作的人,都會經歷的 “成長痛”。
但是只要按照這篇文章的 3 個步驟:
收集清單
進行分類
寫成文章
你就可以將生活與工作中隨機的想法,寫成一篇有結構的文章。
一旦文章有了結構,讀者就會發現:你講話很有邏輯,內容真好吸收。
這個簡單的 3 步驟可以使用在任何的主題與專業上。
例如:
你是一位溝通表達的講師,可以用來寫「上班族講好報告的步驟」。
你是一位皮膚科醫生,可以用來寫「40 歲女性夏天防曬的基本知識」。
你是一位數位工具愛好者,可以用來寫「你如何使用最愛的筆記軟體」。
就從收集清單開始,按照這 3 步驟任何人都能寫出有架構又有邏輯的好文章吧!



